| Sign In | Join Free | My frbiz.com |
|
Brand Name : CHM Machinery
Model Number : 400/1700/1900(Standard Type)
Certification : CE
Place of Origin : CHINA
MOQ : 1 set
Price : 160000-240000
Payment Terms : L/C,D/A,D/P,T/T
Supply Ability : 200 sets
Delivery Time : 90 days
Packaging Details : Stretch Film, shipping mark, bubble wrap
Cutting Way : Upper and lower rotary cutting mechanism
Refence weight of cutting paper : 200-1000GSM
Cutting accuracy : ±0.5mm
Max cutting speed : 300sheets/min
Max.cutting meter speed : 300m/min
Cutting length range : 450-1650mm
Max scroll diameter : 1800mm
Stacking height Of paperboard : 1300mm
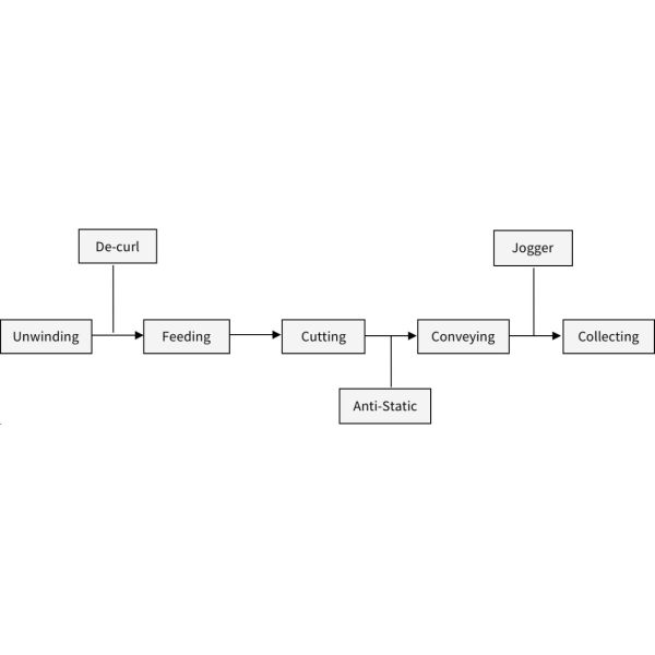
High Precision Synchronize - fly Sheeter features fibre-less and clean cuts with high dimensional precisions. Best for board paper, art paper, kraft paper and packing paper or board etc.
Ac Servo drive high precision double rotary sheet cutter paper machine adopt advanced technology from Taiwan and Britain, AC servo motor drive, cutting speed is fast and stable; German precision cutting knife, high cutting precision; Light touch computer interface control, easy to operate, product technology, performance comparable to similar foreign products, is currently paper factory and printing factory widely used in paper processing machinery.INK JET,Automatic pallet change system,Automatic paper splicing system.Achieve full automation, saving 70% labor.



| CHM Type | CHM-SGT1400 | CHM-SGT1700 | CHM-SGT1900 |
|---|---|---|---|
| Cutting Way | Upper and lower rotary cutting mechanism | Upper and lower rotary cutting mechanism | Upper and lower rotary cutting mechanism |
| Refence weight of cutting paper | 200-1000GSM | 200-1000GSM | 200-1000GSM |
| Cutting accuracy | ±0.5mm | ±0.5mm | ±0.5mm |
| Max cutting speed | 300sheets/min | 300sheets/min | 300sheets/min |
| Max.cutting meter speed | 300m/min | 300m/min | 300m/min |
| Cutting length range | 450-1650mm | 450-1650mm | 450-1650mm |
| Max scroll diameter | 1800mm | 1800mm | 1800mm |
| Stacking height Of paperboard | 1300mm | 1300mm | 1300mm |
| Max.paper-cutting width | 1400mm | 1700mm | 1900mm |
| Weight | 15000kg | 17000kg | 18400kg |
| Dimension(LxWxH) | 14453mm*4675mm*2350mm | 14453mm*4975mm*2350mm | 14453mm*5175mm*2350mm |







1)Style
Adjustable slitting knife and exhaust tube for waste edge on both sides.
2)Top slitter
Adjustable up or down, slitting width can be adjusted by manual.
3)Bottom slitter
The slitter are fixed, slitting width can be adjusted by manual.
4)Windmill: driven by 5.5kw motor
5)Type-Y collecting pipe for waste edge.
1)Top and bottom Tool Apron Adopting cutting way of advanced, so as to decrease noise and load and prolong life of knife.
2)Main driving roller: grainy surface, controlled by the air Pressure so as to grip the paper.
1)Type:
Anti-static bar, can eliminate static in the sheets.

1)Type:
Horizontal conveying with multi-stage so as to counting and piling conveniently(high efficiency dust collecting equipments).
2)The first conveying stage
To separate cutting paper quickly.
3)The Second conveying stage To conveyer paper like shape of tile with slow speed, single or linkage acting control.
1)Type:
Insert after counting precisely
2)Function
A,After inputting number of paper pieces in HMI, then it can work according to requirements.
B,Refill defective product

1)AC servo motor for reclaiming blade.
2)AC motor for conveyer paper.
3)Inverter motor for the secondly conveyer strap.
4)AC motor for up and down of Stacker.
5)AC motor for front jogger.
6)AC motor for windmill of collecting waste edge.
7)AC motor for unwind stand.
Put the paper roll diameter and paper weight number into touching screen, the tension will be controlled by computer automatically.
Precision sensing nozzle which easily available and sensitive Fast detects various web lines for EPC system.

Introduction
We are manufacturers,CHM Machinery only products paper sheeter machine and A4 production line are designed for 2 series. CHM making first paper rolls to sheet cutting machine and A4 production line was produced in China.CHM Machinery was established in 2004. After 21 years of hard work, it has developed into a professional paper sheeter machine manufacturer with three factories.
The three factories in Guangdong, Shandong and Jiangsu have a total area of nearly 140,000 square meters,becoming the world's second largest sheeting machine manufacturer with independent production capacity;We have the most professional after-sales team and research and development, as far as we know, the single knife sheeter in 2006 has been sheeter cutting paper rolls. Annual sales of more than 200 units, sold to more than 100 countries around the world.
We have many successful installation cases, we can checks whether the country has our equipment.
Please tell us your detailed requirements,According to your paper, gram weight, width,capacity , make the most suitable for your paper roll sheet cutting model.Please contact me if you have any inquiries.



FAQ
1.Our cooperative partner
paper mill:Sun Paper,ND Paper ,Double A,APP, Onhing Paper,MYS,.Chenmingpaper.JHE paper ,C&CJOINTPRINTING CO.(HK)LID etc.
2.What kind of quality service do you offer to me?
All the parts of commodity will be ensured to be used for one year
CHM Machinery will maintain them for life.
Outside the warranty period, the Seller shall provide spare parts and services at a preferential price as soon as possible.
3. How do we guarantee quality?
Always pre-production samples before mass production;
Always final inspection before shipment;
4. What can you buy from us?
Paper sheeter machine, paper cutter, paper sheet machine, copy paper and packaging machine, cut-to-size paper and packaging machine. Why should you buy from us instead of other suppliers?
CHM is the only Hong Kong brand sheet machinery producer in China.
With the second largest facility in the world, nearly 140.000 square meters.
As a sheet solution expert, with the best R&D team and the highest number of patents, more than 110 items.
5.Who are we?
Our headquarter is located in Guangdong, China, started in 2010, selling to East Asia (10.00%), Africa (5.00%), South America (5.00%), Domestic Market (3.00%), Northern Europe (3.00%), Eastern Europe (2.00%), South Asia (2.00%), Southern Europe (2.00%), Southeast Asia (2.00%), Central America (2.00%), Western Europe (2.00%), North America (2.00%), Middle East (2.00%), Oceania (2.00%). Totally there are about 101-200 people in our office.


|
|
Kraft Paper Roll Cutting Machine Double Rotory sheeter machine INK JET Paper Roll To Roll Cutting Machine Images |